【不服】 签证取消 不代表没救了!黄金28天争分夺秒,我们助你顺利入境!

好消息!在我们专业顾问的积极指导下,成功帮助我们的客户Revoke成功!
下面是来自移民局的邮件截图↓

 

【不服】签证被cancel不代表没救了!黄金28天争分夺秒助你顺利入境!

 

签证被取消案例还原:

客户在持有临时签证的状态下,打算在今年2月初返澳,但由于2月1日莫里森政府发布禁令的原因,而被迫临时滞留在国内机场。后面客户主动与移民局沟通求证自己是否能够入境。在此之后,客户继续留在国内进行隔离,等待禁令解除后第一时间入境。

 

BUT,上周禁令延长后,这位同学在检查自己的VEVO签证信息时,发现自己的TR签证被默默取消!已没有合法签证可以返回澳洲境内,于是紧急联系到我们寻求帮助。

 

【不服】签证被cancel不代表没救了!黄金28天争分夺秒助你顺利入境!

 

收到客户的消息后,我们在第一时间给予客户心里上的安慰,并给予了对方专业耐心的指导。

 

而就在昨天,我们终于等来了好消息,移民局已经取消了对这位同学之前的cancellation decision,原先持有的TR签证已经顺利拿回并且有效,可以顺利返澳!!

 

【不服】签证被cancel不代表没救了!黄金28天争分夺秒助你顺利入境!

 

通过这件事情,有几个重点是我们想要提醒大家注意的

首先:签证在被cancel以后,只有28天的时间申请Revoke,错过之后如果想再次回到澳大利亚,将很有可能需要先予以充分的理由,申请豁免签证取消引起的相关禁令(exclusion period),之后才能再申请其他有效签证入境。

 

【不服】签证被cancel不代表没救了!黄金28天争分夺秒助你顺利入境!

其次,我们发现此次受疫情影响而导致的签证被cancel,很多是基于澳洲边防部门工作人员的自由裁量权而引发的,不同officer有着不同的理解,所以最终导致有人顺利入境,有人被取消签证。

 

【不服】签证被cancel不代表没救了!黄金28天争分夺秒助你顺利入境!

 

在此大师兄特别提醒,下列三种情况很大可能性会存在 签证取消 的问题,大家一定要尽早查询,一旦发现签证被取消,第一时间联系我们

1. 有一批澳洲2.1禁令发布时,已经在飞机上的临时签证持有人,在毫不知情的情况下落地入关时,因为政策的原因无辜的面临签证被取消的惨剧。

2. 有一些临时签证持有人,他们的配偶是澳洲PR或Citizen。由于此前对直系亲属解读的不同,两个人入关的时候,持有临时签证的一方被海关无情的拦在了关口,并取消了临时签证。

3. 有一部分临时签证持有人,在尝试第三国中转入境澳洲的旅途中,曾在值机时自行或由航司打电话给澳洲移民局询问情况,提供了个人信息,却因此被取消签证,导致自己的处境非常被动,不敢回中国,又没有签证去澳洲。

【不服】签证被cancel不代表没救了!黄金28天争分夺秒助你顺利入境!

 
如果你或者你身边刚好有因为禁令导致 签证取消 的同学、朋友或家人,请立即联系我们,我们会帮助您尽快申请revoke,早日回到澳洲安排后续的学习及生活!
 

【不服】签证被cancel不代表没救了!黄金28天争分夺秒助你顺利入境!

 

 

【不服】签证被cancel不代表没救了!黄金28天争分夺秒助你顺利入境!

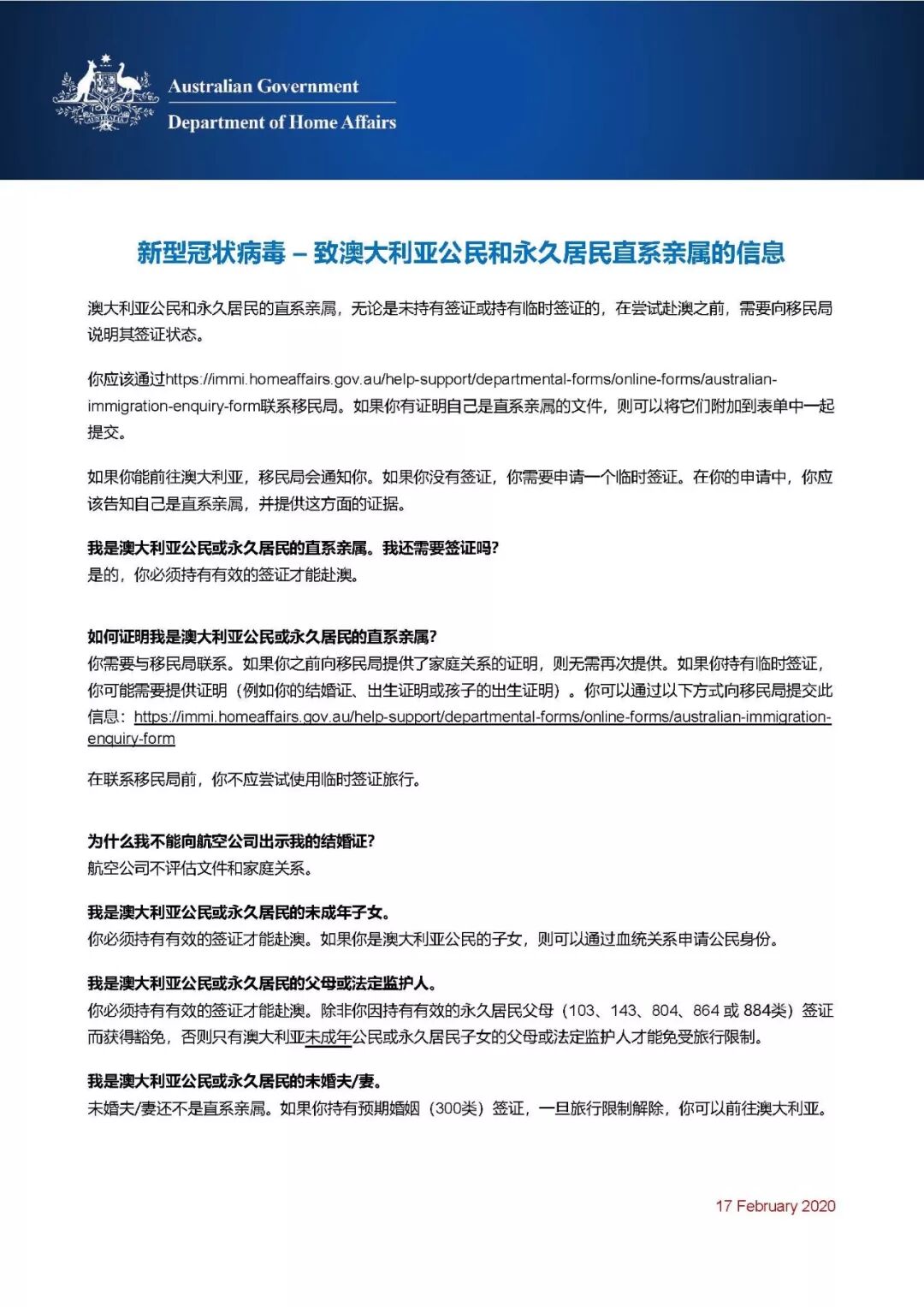
就在昨天,澳洲移民局官方发布了:

关于澳大利亚公民和永久居民的直系亲属如何返澳的官方文件

【不服】签证被cancel不代表没救了!黄金28天争分夺秒助你顺利入境!
可以看到澳洲移民局在目前疫情得以缓和以后,也开始针对各类签证持有人和可能发生的情况作出更加明确的解释,便于大家查阅。我们会一如既往的为大家更新最新消息!
有关任何问题,也欢迎随时联系我们的顾问,帮您快速解决!

 

【不服】签证被cancel不代表没救了!黄金28天争分夺秒助你顺利入境!

【不服】签证被cancel不代表没救了!黄金28天争分夺秒助你顺利入境!

【不服】签证被cancel不代表没救了!黄金28天争分夺秒助你顺利入境!

【不服】签证被cancel不代表没救了!黄金28天争分夺秒助你顺利入境!

更多详情请点击Monkey King官网:https://www.monkeyking.com.au/

 

    我们为您提供一切关于留学、移民的免费咨询服务。