【留学生必读】OSHC海外学生医疗保险是什么?看病求医不用愁!最全指南都在这儿!
留学在外难免会身体不适。澳洲的医疗水平处于世界领先地位。对于留学生来说,由于不能享受公共医疗保险,看病变得非常得昂贵。因此如何使用我们的
OSHC(海外留学生医疗保险)
是每个留学生都必须知道的内容。
今天大师兄带不了解或者不清楚如何使用的小伙伴们解析一下~
1
到底什么是OSHC保险?
⊙当地全科医生的治疗费用
⊙医院外的专家治疗
⊙医院内的治疗
⊙处方药物
⊙紧急救护车的协助
2
为什么海外学生需要OSHC保险?
1
签证要求
签证要求所有持学生签证者在澳留学期间必须购买 OSHC 保险。如果您的学生签证延期,您必须延续您的 OSHC 保单。
2
节省医疗费用
澳大利亚的医疗堪称为是世界上最好的医疗之一,但它也是很昂贵的。国际学生不能享受澳大利亚公民的公共医疗保险制度(Medicare)。如果没有 OSHC,国际学生要支付医疗费用可能就有困难。例如医院的医疗费用可高达每天 1500 澳元。
3
谁可以投保OSHC
-
学生签证持有者,或者正在申请学生签证者可以投保 OSHC。 -
学生签证持有者的配偶、同居伴侣和小孩(18 岁以下)可以投保 OSHC 的家庭计划保单。
4
OSHC的保单期应为多长?
5
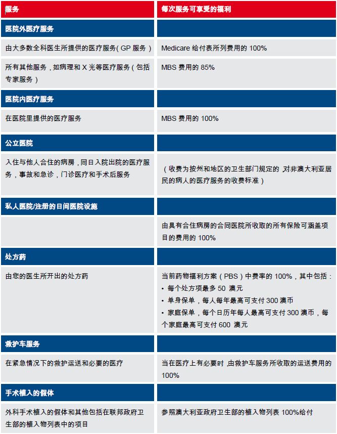
OSHC保险涵盖哪些项目?
那MBS是什么呢?
6
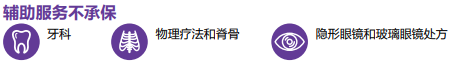
不涵盖的项目有哪些?
⊙牙医
⊙验光配镜师的收费
⊙由理疗师、接骨师、脊椎治疗师、自然疗法师提供的服务或其他辅助服务
⊙可选之整容手术
⊙应由您自付的费用,或服务提供者所收取的高于 MBS 收费标准的费用
⊙人工协助生殖项目
⊙在到达澳大利亚后的头 12 个月内,与妊娠有关的治疗
⊙在购买 OSHC 之后的最初 12 个月里,治疗一个在购买 OSHC 之前已经既有的疾病
⊙非医生处方药或不包括在药物福利方案(PBS)中的药物
⊙由与排除条款相关的事件所产生的医疗或住院服务费用
7
什么是等待期?
(以上信息仅供参考)
8
我的保险何时生效
对于继续攻读的学生,在您会员卡上所注明的失效日期之前,保险一直有效。请检查你是否有你的会员卡并且知道你的到期日,以便始终保持您的保险有效。
9
澳大利亚卫生保健系统
澳大利亚国家卫生保健系统为所有澳大利亚公民提供了卫生保健,被认为是世界上最好的医疗系统之一。澳大利亚全国公共医疗系统被称为“联邦医疗保险”(Medicare),是由税收的收入来资助的。
Medicare 涵盖医疗、住院治疗和医药费用,但不包括私人医院的费用、牙科、验光配镜及类似的服务。澳大利亚的医疗系统的组成如下:
• 公立医院急症室部门
10
如果我需要治疗,该怎么做?
一般情况
如果不是一个医疗紧急情况,应首先联络在当地医疗中心的全科医生(GP)
- 可Google ‘GP near me’寻找最近的GP医生;
- 或使用HealthEngine;
- 或联系OSHC的联络电话寻找适合自己的GP。
通过电话预约,去见一名当地的全科医生。
包括:
紧急治疗与事故
如果有紧急的医疗状况,你应该打电话给
全澳大利亚范围内的紧急电话号码 000
一名 000 的值班员可以为您安排一辆救护车。
11
如何Claim或递交申报?
-
在校园内申报 -
网上在线申报 -
邮寄账单申报
(具体请咨询OSHC保险提供公司)
12
我即将离开澳洲,但我的OSHC还没过期,可以退款吗?
• 您已被授予澳洲永久居留权

